富平县行政审批服务局关于《县行政服务中心进驻事项清单(2023年版)》的公告

富平县行政服务中心 2024-01-23 16:32

公   告


为方便企业群众办事,贯彻落实《渭南市加快推进政务服务标准化规范化便利化大力提升“秦务员”政务服务能力实施方案》 文件精神,按照“规范政务服务事项进驻”的具体工作部署,县行政审批服务局对入驻的各职能部门政务服务事项进行了全面梳理,并经广泛征求各职能部门意见和反复确认,形成了《富平县行政服务中心进驻事项清单(2023年版)》,现予以公布,接受社会监督。

 

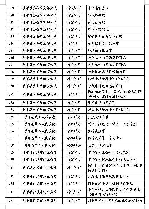
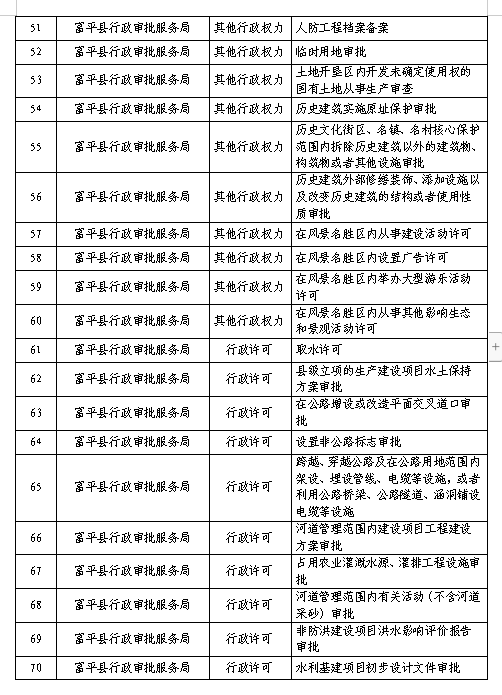
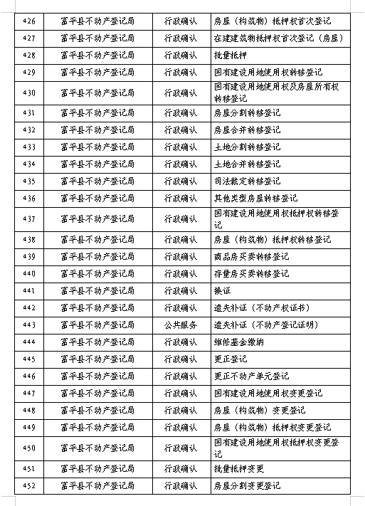
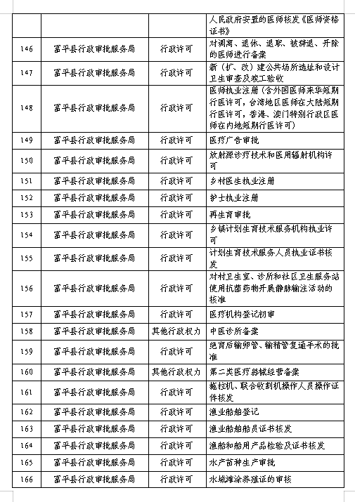
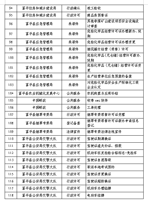
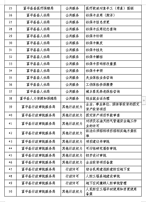
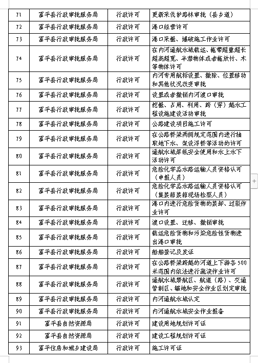
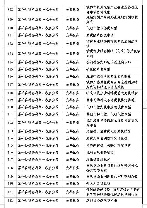
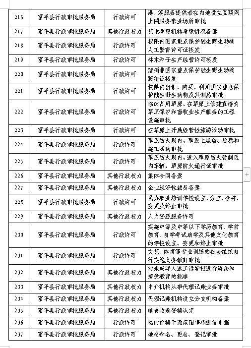
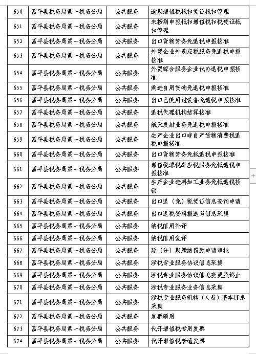
附件:富平县行政服务中心进驻事项清单(2023年版)

 

 

 

      富平县行政审批服务局

            2024年1月23日  

 

图片
图片
图片
图片
图片
图片
图片
图片
图片
图片
图片
图片
图片
图片
图片
图片
图片
图片
图片
图片
图片
图片
图片
图片
图片
图片
图片
图片
图片
图片
图片
图片
图片
图片
图片

微信扫一扫
关注该公众号

继续滑动看下一个

富平县行政审批服务局关于《县行政服务中心进驻事项清单(2023年版)》的公告

向上滑动看下一个